永利集团304官网
学校首页
English
导航
首 页
永利概况
学院简介
历届领导
现任领导
组织机构
专门委员会
联系我们
师资队伍
院士风采
人才工程
导师队伍
专任教师队伍
教辅队伍
永远缅怀
人才培养
本科生培养
研究生培养
公共物理
大学物理
大学物理实验
规章制度
科学研究
研究方向
研究机构
项目与成果
涉密要求
永利集团
国际交流
合作办学
党团学工
党建工作
共青团与学生工作
校友之窗
加入我们
招聘学科方向
招聘岗位及要求
招聘流程
公共物理
大学物理
大学物理实验
规章制度
当前位置:
首页
公共物理
大学物理
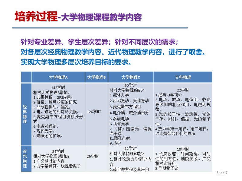
大学物理
大学物理教研室简介
发布者:宗剑
发布时间:2021-01-23
浏览次数:
1880